美国入境核酸检测政策有变!
目前,美国的规定是,在前往美国的旅客中,若能出示完整疫苗接种证明,则只需要在出发前72小时做核酸检测,否则就必须在24小时内做检测。
此外,任何前往美国旅行的外国人都必须完整接种疫苗的要求没有变化。
确认自己是否可以入境
在订票出发以前,大家需要根据自己目前的签证情况以及接种疫苗情况确认是否可以前往美国。
注意事项
如果您为非美国公民、非美国移民,必须全剂量接种新冠疫苗以搭乘飞机前往美国。仅有限的例外条件适用。具体美国承认的新冠疫苗有哪些请点击查看>>
在您搭乘飞机前往美国时,必须出示新冠阴性证明。检测的时机取决于您的免疫接种状态及年龄。
疫苗接种证明
目前,拿到疫苗接种证明的方法有很多,微信小程序中的防疫健康码国际版就可以下载新冠疫苗接种记录,而且记录是中英文双语非常方便!
进入“防疫健康码国际版”微信小程序,点击“出国人员入口”下的“查看及出示国际旅行健康证明”。
根据系统提示,登录并且完成身份认证,即可查看。
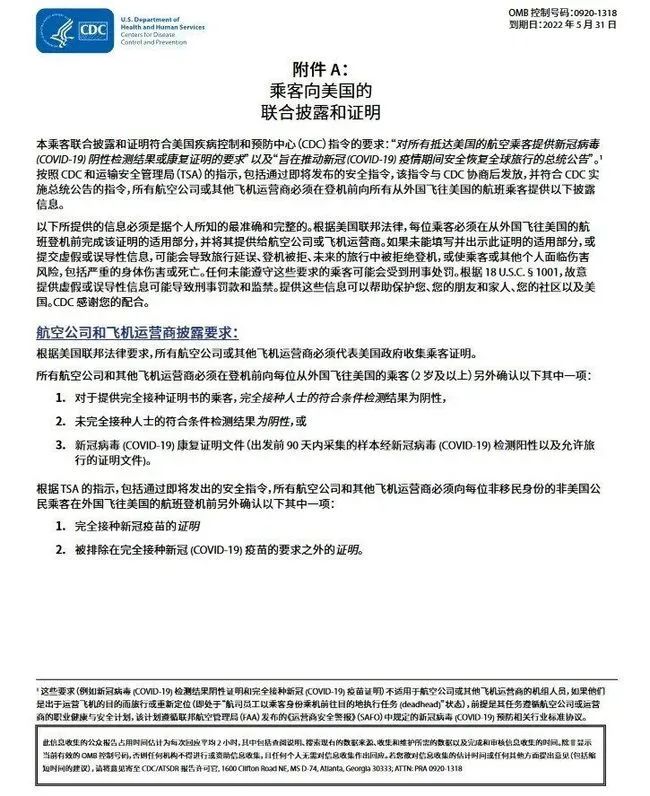
CDC承诺书
承诺书每位乘客必须在从外国飞往美国的航班登机前完成该证明的适用部分,并将其提供给航空公司或飞机运营商。(无需打印,航空公司会发放)
登记EVUS
首先需要登陆EVUS官网,并点击主页右上角的“English”选项 切换到中文界面
在主页右侧选择 “新登记申请” —— “个人登记" ——“安全须知"——“确认并继续"
根据以上步骤,就可以开始正式开始登记EVUS啦!
携带邀请函、入关信件等与疫情前一样,前往美国尤其是邀请父母前往美国一定要准备邀请函,如果父母的英文不好的话也一定要准备入关时候使用的信件!
一切准备就绪,在旅行进入美国、美国国内旅行或离开美国的公共交通工具(包括飞机)和美国交通枢纽(包括机场)室内区域必须佩戴口罩遮住口鼻。
到达美国后,入境的流程跟疫情前大同小异,不同的是海关人员有可能会检查入境人员的疫苗接种证明等等,请大家提前准备好相关的材料以备海关检查。